Appearance
浮木欠债录
钟致远浮木负有超过一百万的负债。负债方是钟致远父亲开的一家公司,全名 南宁汤美商贸有限责任公司。其母亲也为该公司 25% 股份的持有人。


公司相关信息
根据天眼查提供的「企业背景」相关信息,该公司经营范围为:
- 一般项目:食品销售(仅销售预包装食品);
- 日用百货销售;新鲜水果批发;
- 新鲜水果零售;
- 服装服饰批发;
- 服装服饰零售;
- 针纺织品销售;
- 日用家电零售;
- 家居用品销售;
- 办公设备耗材销售;
- 工艺美术品及礼仪用品销售(象牙及其制品除外);
- 电子产品销售;
- 会议及展览服务(除依法须经批准的项目外,凭营业执照依法自主开展经营活动)
公司注册时间是 2001 年 9 月 14 日。
纠纷相关
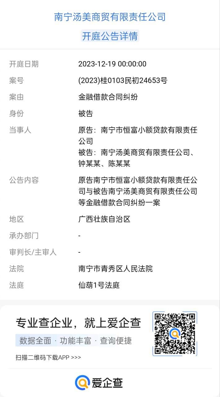
在 2022 年前,该公司的 5 起历史纠纷案件都作为原告。但是在 2023 年,该公司不仅作为被告被起诉,并且都与 金融借款 相关。



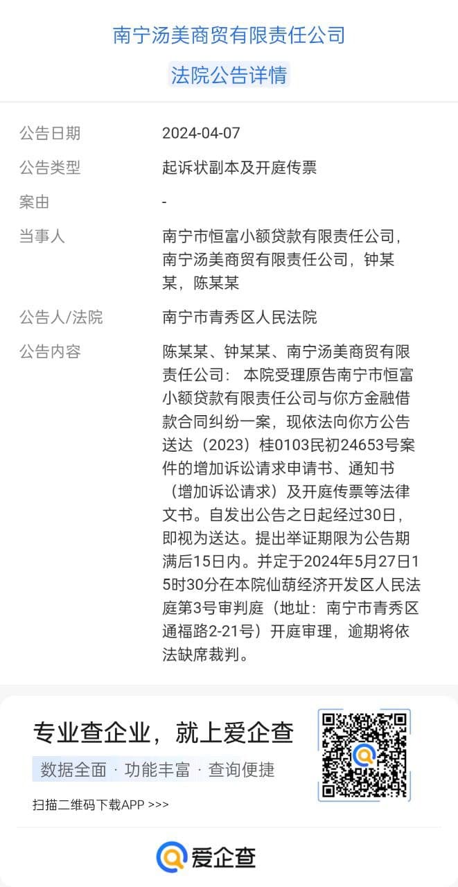
其中,2023 年 12 月 19 日纠纷案的原告 南宁市恒富小额贷款有限责任公司 于 2024 年再次起诉(公告日期为 4 月 7 日,开庭时间理应为 5 月 27 日)。但这个时候,钟致远浮木到底在哪里,编者不用说大家都应该知道了。


房产查封
开过钟致远盒的人肯定对 广西省南宁市西乡塘区新阳路96号5栋2单元2101号 这个地址非常熟悉。由于钟致远 浮木 木琴在法律层面上拒不履行生效法律文书确定的义务(说这么多就是没法还款呗),于是这个地方已经被法院查封。
2024-8-8
编者疏忽了钟致远浮木已经离婚。实际被执行人应为钟致远木琴。


这个时候,钟致远浮木理论已经被扔进老赖清单了。根据后期搜索,钟致远木琴已被列入老赖清单,但其父亲并没有。 经核实,种植园木琴被列入老赖清单,种植园抚琴被限制高消费。

但为什么钟致远仍然能够乘坐 动车 / 高铁,编者不得而知。 作为被执行人的子女,钟致远目前不会被限制乘坐高铁动车,但他在就业方面可能会受到限制(一些小店面另谈)。
TIP
小公司还真不管浮木有没有欠债这件事。目前已知种植园正在玉林某家电脑公司打工。
2025-10-15
不是,你爸怎么也被执行了?


关联企业




后话
现在编者时不时能看到钟致远先生在各个场合炫耀他新买的设备(包括他天天出去拍公共汽车用的那个大炮相机,据他自己说他木琴给的)。而这些钱,大部分必然是他趴在负债累累的浮木身上吸血而来的,少部分或许可能是他自己赚来的(不包括他非法牟利赚来的)。我想,说到这里便能更看清钟致远先生的贪心了。
钟致远曾在公开场合说过「他靠自己做自媒体赚来出勤和日常费用,父母没给一分一毫」并扬言要脱离父母。但是,他所谓的「做自媒体」不过是前面说到的 滥用免费服务并牟利 罢了,并且他仍然还在吸父母的血。相信了就是被骗了。